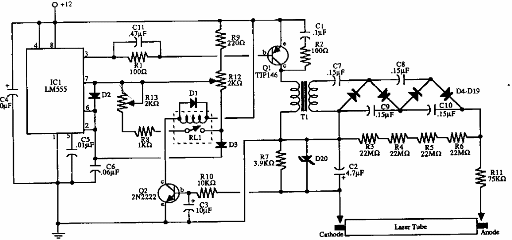
This high voltage gas laser source was found in an American publication from the 1990s. The circuit has an input for PWM modulation.
In this circuit the CA3140, an operational amplifier, is used as a comparator with the zener diode...
This linear LED scale circuit was found in the February 1992 issue of Radio Electronics magazine. Note...
This amplifier stage without an output transformer was found in Radio Electronics magazine from...