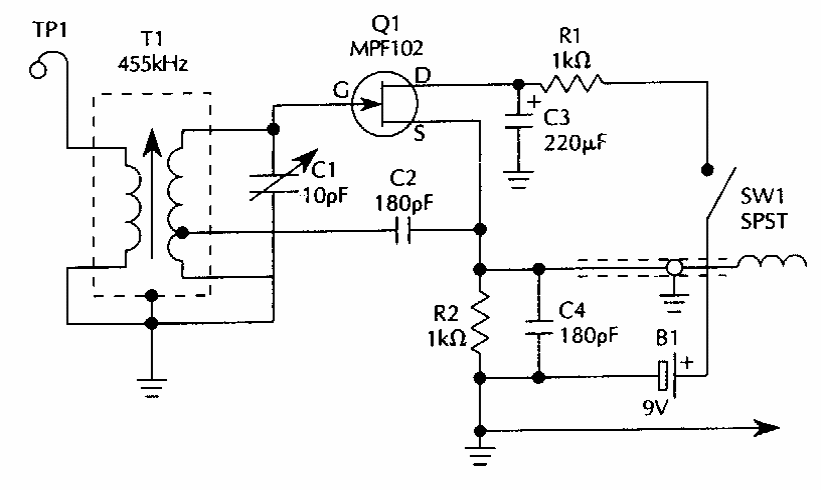
This oscillator uses a small IF transformer taken from an old transistor radio. FET admits equivalents. The circuit can be used to calibrate radios.
This circuit that also has a Power On reset was obtained from a 2005 Linear Technology manual. The...
This circuit with germanium transistors was found in a Mullard manual from 1960. The components depend...
This circuit shows how to implement a negative resistance device with an operational amplifier. The...