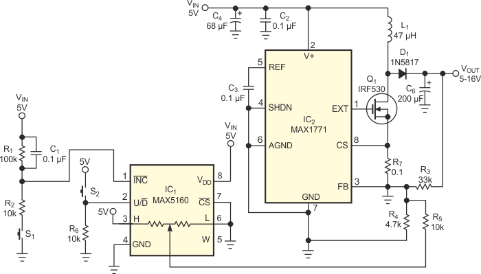
Using Maxim components, this circuit consists of a regulator to a boost converter. The circuit operates in the indicated voltage range. The MAX5160M consists of a digital potentiometer.
The transistors in this 1978 circuit can be BC548 and 1N4148 diodes. The electrolytic capacitors can be...
The circuit shown is from Linear Technology Applications 1994. The circuit provides an accurate...
This circuit is from a publication by Newton C. Braga in the United States. The transistor can be...