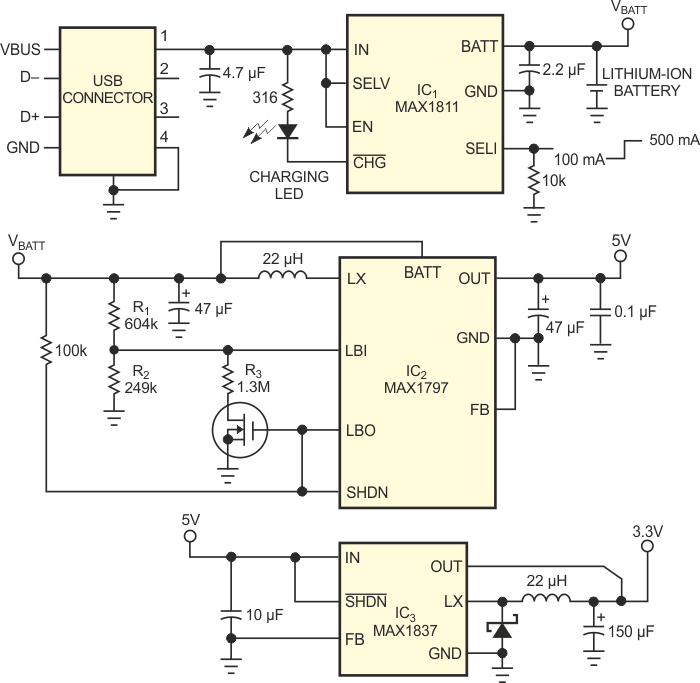
Based on Maxim's MAX1797, MAX1811 or MAX1937 integrated circuits, this circuit allows you to take power from the USB for projects with 5V and 3.3V logic. The maximum current is in the order of 500mA, depending on the version.
Based on Maxim's MAX1797, MAX1811 or MAX1937 integrated circuits, this circuit allows you to take power from the USB for projects with 5V and 3.3V logic. The maximum current is in the order of 500mA, depending on the version.