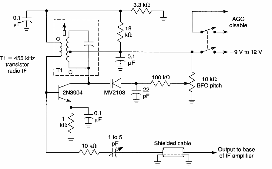
This circuit was proposed by an old American documentation for listening to SSB stations. The circuit makes use of a small old radio 455 kHz IF transformer.
A negative pulse applied to the input of the circuit shown in figure bellow turns on the relay....
This common circuit with two transistors was found in an old French publication. The supply can be...
This circuit is intended for PWM speed control of a motor up to 500mA, using integrated circuit 555....