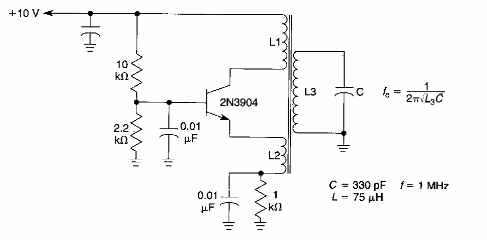
This inductively coupled oscillator was found in an American documentation from the 90's. The circuit with the indicated components generates a 1 MHz L1 signal typically has 10 times the number of turns of L3.
This inductively coupled oscillator was found in an American documentation from the 90's. The circuit with the indicated components generates a 1 MHz L1 signal typically has 10 times the number of turns of L3.