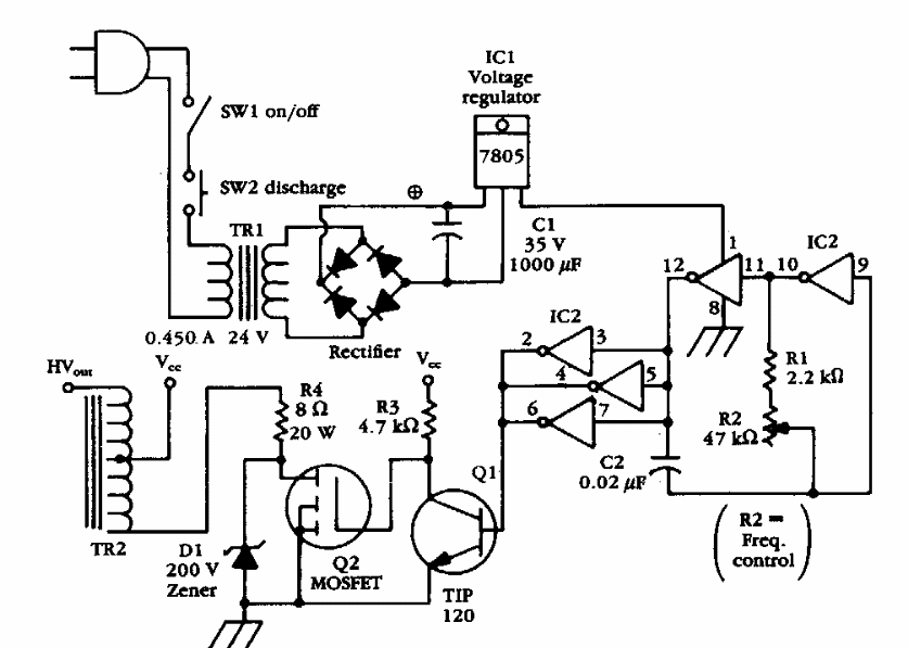
Found in McGraw Hill documentation from the 1990s, this circuit supplies high voltage to the electrodes of a Kirlian machine. High current MOSFETs can be used.
Found in a magazine 73 for radio amateurs, in a 90's edition, this circuit uses a general-purpose FET...
The selected circuit causes a 12 V lamp with a current of up to 500 mA for the BD135 transistor to flash at...
This is one of the many applications of the 555. We found it in the November 1992 Radio...