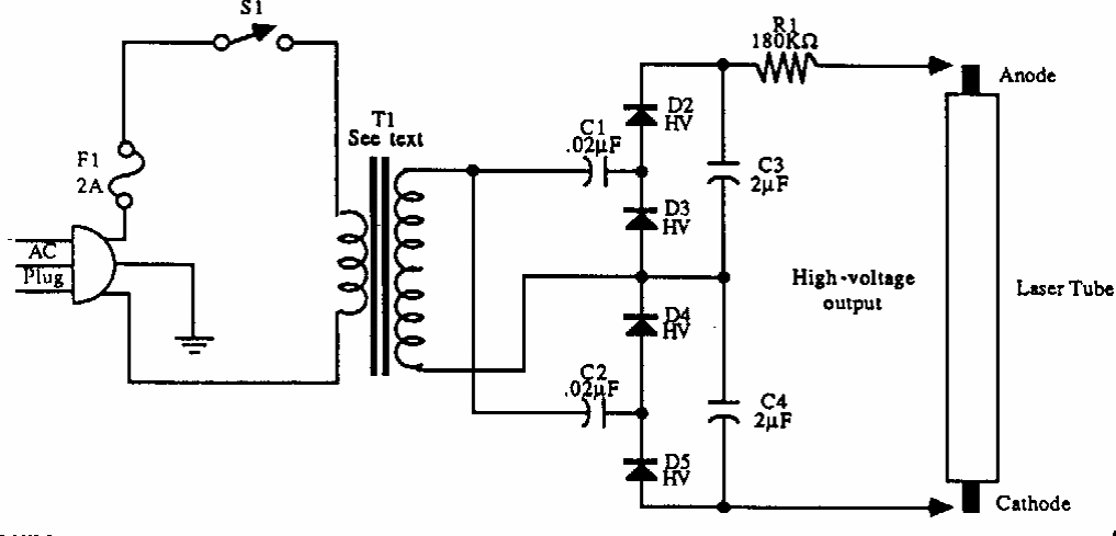
This power supply for gas laser was obtained in an American documentation from the 90's. The transformer has a secondary of 1000 V and at the output a voltage of 4 to 5k kV for the laser is obtained.
This power supply for gas laser was obtained in an American documentation from the 90's. The transformer has a secondary of 1000 V and at the output a voltage of 4 to 5k kV for the laser is obtained.