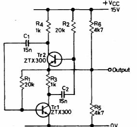
This circuit was found in a 1974 Ferranti transistor manual. The frequency is given by the capacitors, which can be changed.

This circuit was found in a 1974 Ferranti transistor manual. The frequency is given by the capacitors, which can be changed.