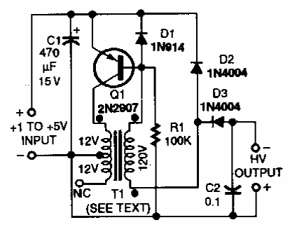
This circuit for the ionization chamber was found in an Electronics Now from the 90's. The circuit generates high voltage depending on the used transformer.

This circuit for the ionization chamber was found in an Electronics Now from the 90's. The circuit generates high voltage depending on the used transformer.
