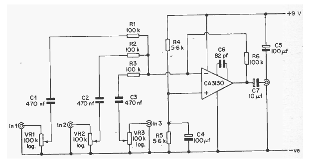
This mixer with the integrated circuit CA3130 was obtained from an English publication from 1977. The power source does not need to be symmetrical, and the circuit has 3 inputs.

This mixer with the integrated circuit CA3130 was obtained from an English publication from 1977. The power source does not need to be symmetrical, and the circuit has 3 inputs.
