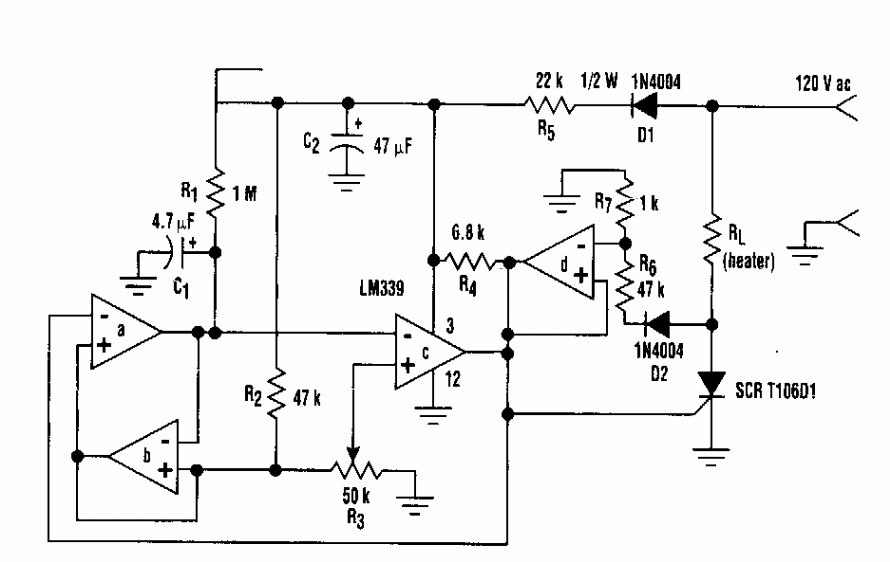
Found in an Electronic Design from the 90's, this circuit uses an SCR according to the controlled power. The circuit is for 12V heating elements.
This sound effect circuit was obtained from an article in the April 1969 issue of Radio...
Found in a 1990 Electronics Handbook, this circuit causes an LED to flash when the phototransistor receives...
Found in the May 1997 issue of Electronics Now, this circuit produces a variety of sound effects for...