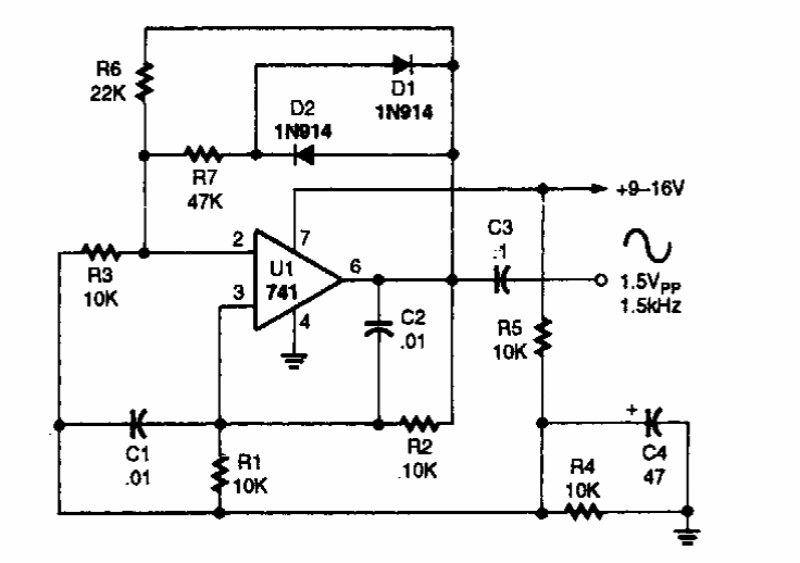
Found in a Popular Electronics from the 90s, this Wien bridge oscillator uses a single-source operating. The frequency can be calculated from the formulas in the previous circuit.
This circuit suggested by Texas Instruments, operates with pulses, and is based on an operational...
A girator reverses the impedance of a signal. Thus, a low impedance signal at the input appears as high...
This filter lets a range of 0.1 to 10 Hz pass. We find it in a 1980s documentation, but it can be...