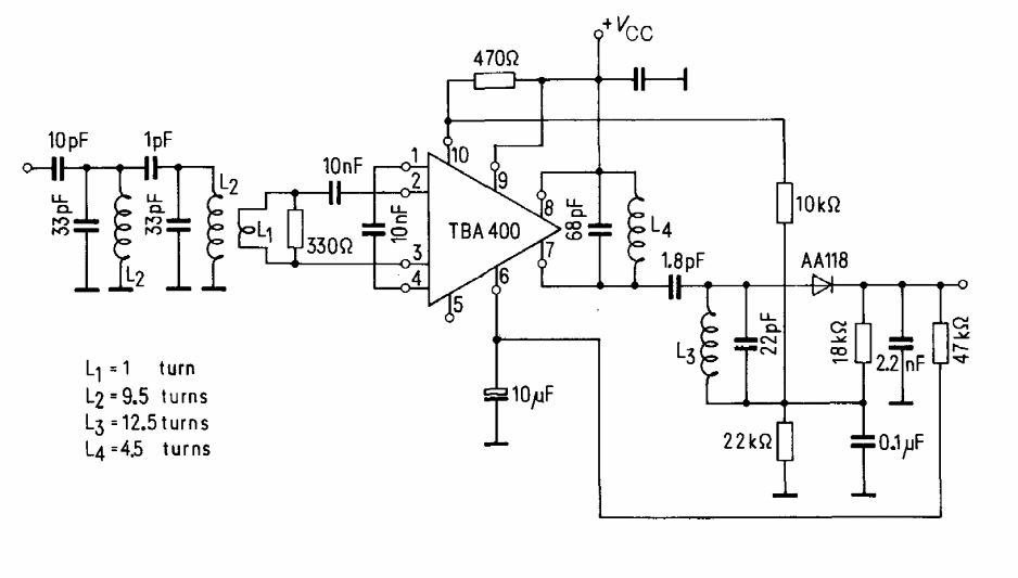
This circuit was obtained from the 1976 Siemens Integrated Circuits Manual. It is the circuit for applying the TBA400 as a broadband amplifier.
Although this version of electric fence is quite sophisticated due to the number of components it uses and...
Using the M1575 this switching converter was found in National Semiconductor documentation from...
This circuit was obtained from a 1985 Electronic Desing. The circuit uses a Darlington which may be...