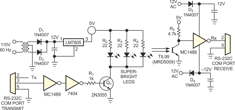
Based on the MC1488 or MC1489 operational amplifiers, this circuit has a 5000V isolation driving a 2N3055 transistor for a high-power signal. The receiver is a common phototransistor.
This configuration was found in an American publication from the 90s. Operators admit equivalents just...
The circuit shown in the figure has basically the same configuration as any TTL oscillator, with...
This circuit with the PLL567 serves as a decoder for PWM modulated signals of frequencies up to...