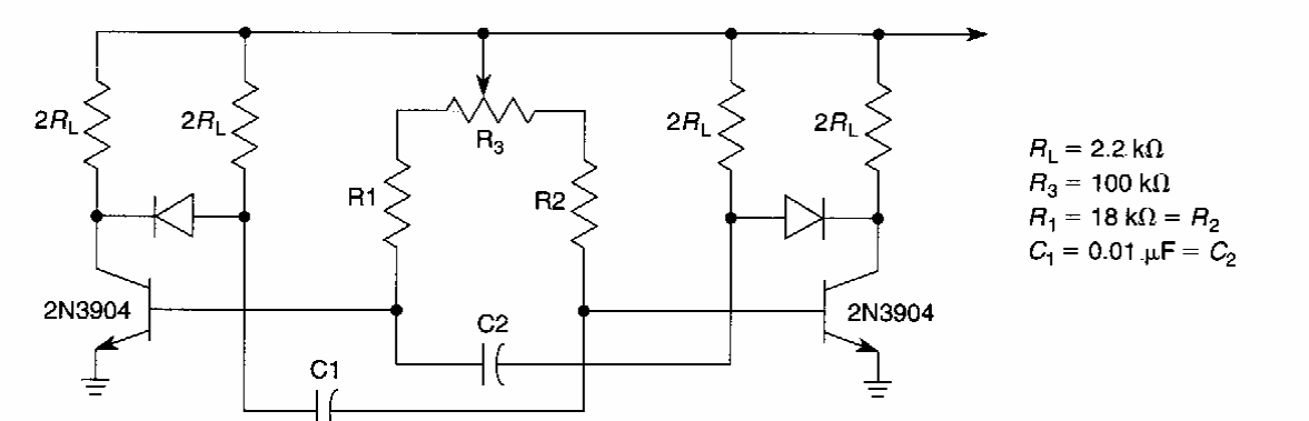
Found in American documentation from the 1990s, this circuit has active cycle control. The basic components are given along with the diagram. Transistors are general purpose.
This configuration was found in an American publication from the 90s. Operators admit equivalents just...
The circuit shown in the figure has basically the same configuration as any TTL oscillator, with...
This circuit with the PLL567 serves as a decoder for PWM modulated signals of frequencies up to...