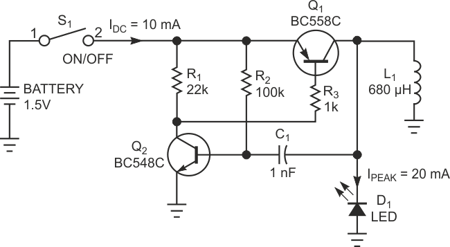
This common transistor-based circuit provides power for 20 mA common white LEDs from a single 1.5 V battery.
This simple circuit helps to save incandescent lamps by leaving their filament slightly heated and thus...
This circuit is from a Popular Electronics from 1992. It uses two SCRs and can be triggered by...
This common transistor-based circuit provides power for 20 mA common white LEDs from a single 1.5...