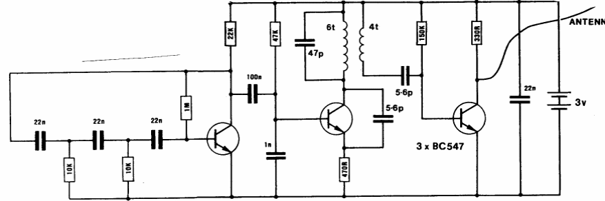
This transmitter emits a modulated signal at a frequency given by the first transistor in the phase shift oscillator. The circuit is from an Australian publication from 1991.
This configuration was found in an American publication from the 90s. Operators admit equivalents just...
The circuit shown in the figure has basically the same configuration as any TTL oscillator, with...
This circuit with the PLL567 serves as a decoder for PWM modulated signals of frequencies up to...