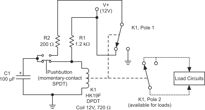
This circuit takes advantage of the hysteresis of a relay to provide a latching effect. The circuit acts as a trigger and the components must be according to the used relay.
The maximum frequency of this oscillator depends on the operational. For common types, the limit is...
This circuit generates sine low-frequency signals. The frequency depends on the twin-T network....
We found this circuit in a 1996 Texas Instruments technical publication. However, the circuit is...