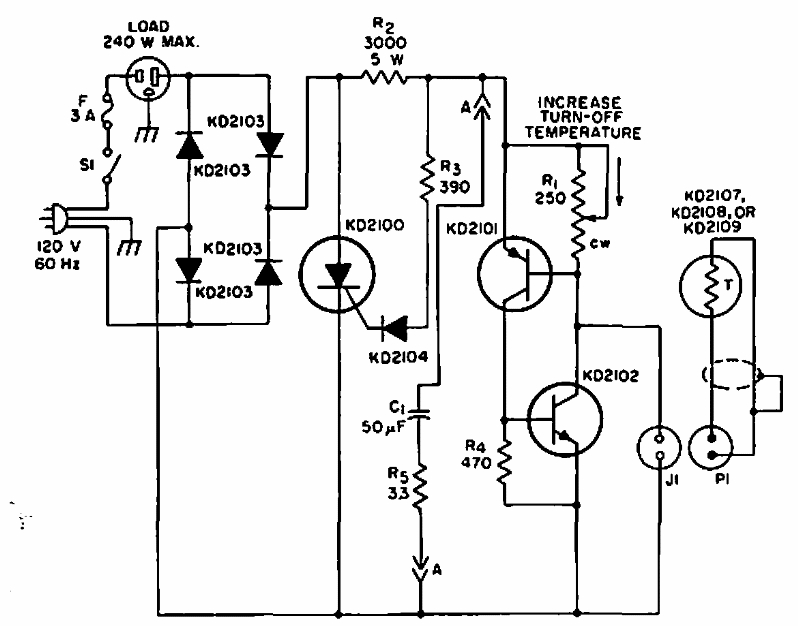
This circuit for powers up to 240 W was found in a 1967 RCA SCR manual. The SCR must be in accordance with the controlled load.
We found this circuit in the National Semiconductor Audio Handbook of 1977. The circuit produces...
This stage was used in old audio ampliiers and radios from the 1950s and 1960s. It uses one of the...
If the battery is good, the LED flashes. This simple tester uses an LM3909 integrated circuit. We found...