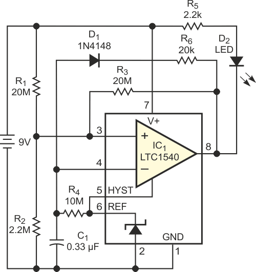
Based on an Analog Devices LTC1540, this circuit consumes only 50 uA, serving to monitor the status of a 9 V x 450 mA battery. The circuit turns on an LED when the battery voltage drops below 6.5V.

Based on an Analog Devices LTC1540, this circuit consumes only 50 uA, serving to monitor the status of a 9 V x 450 mA battery. The circuit turns on an LED when the battery voltage drops below 6.5V.
