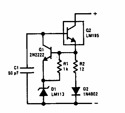
This 2-terminal regulator was obtained from a 1990s National Semiconductor manual. The components admit modern equivalents.

This 2-terminal regulator was obtained from a 1990s National Semiconductor manual. The components admit modern equivalents.