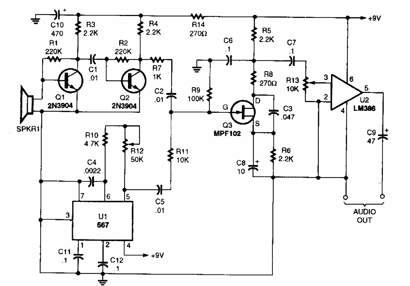
This circuit was found in a Popular Electronics from the 90's. The output signal can be applied to a headphone or speaker. The microphone can be a piezoelectric tweeter capsule or other type.
Found in Unitrode documentation from the 1980s, this circuit makes use of PUTs, currently common...
This circuit for cars with mechanical ignition systems was found in the Electronics Experimenter handbook...
This control for 1200 W of power was found in the documentation of General Electric of 1966 has a...