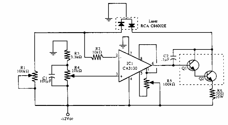
We found this circuit in an American publication from the 1990s. The circuit has a Darlington stage to drive a high-power LASER diode.
September 2017 - Maxim Integrated is making available by Mouser Electronics the MAX2248, a power...
This circuit from the 90s, found in an Electronic Engineering can be used as a shield since its...
This high voltage source supplies at its output a voltage that is six times the value of the peak...