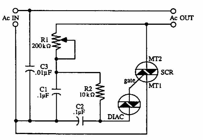
This conventional double time constant circuit was found in an American documentation from the 90's. The triac must be according to the motor controlled.
We found this circuit in a 1977 National Semiconductor Databook. The circuit can use other FETs...
This 6-transistor circuit had excellent sensitivity using germanium transistors. The push-pull stage...
In the figure we have the way to use a TTL 7413 port as a low frequency oscillator making an LED...