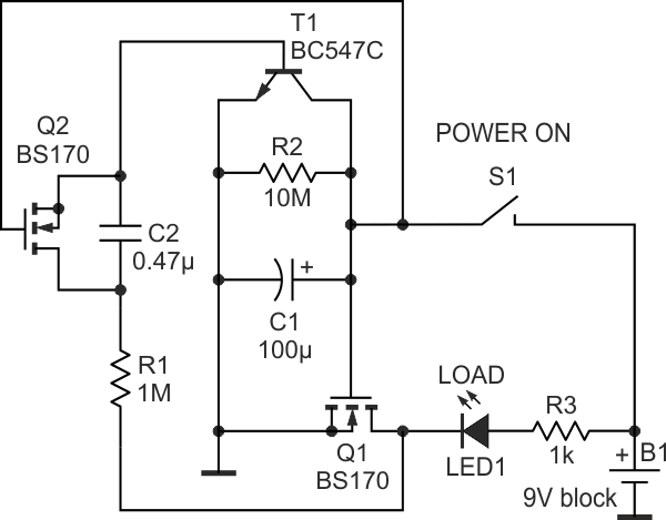
This timer with field effect transistors was obtained from Fairchild documentation. The times depend on the capacitors and can go up to 25 minutes with the values indicated in the diagram.

This timer with field effect transistors was obtained from Fairchild documentation. The times depend on the capacitors and can go up to 25 minutes with the values indicated in the diagram.
