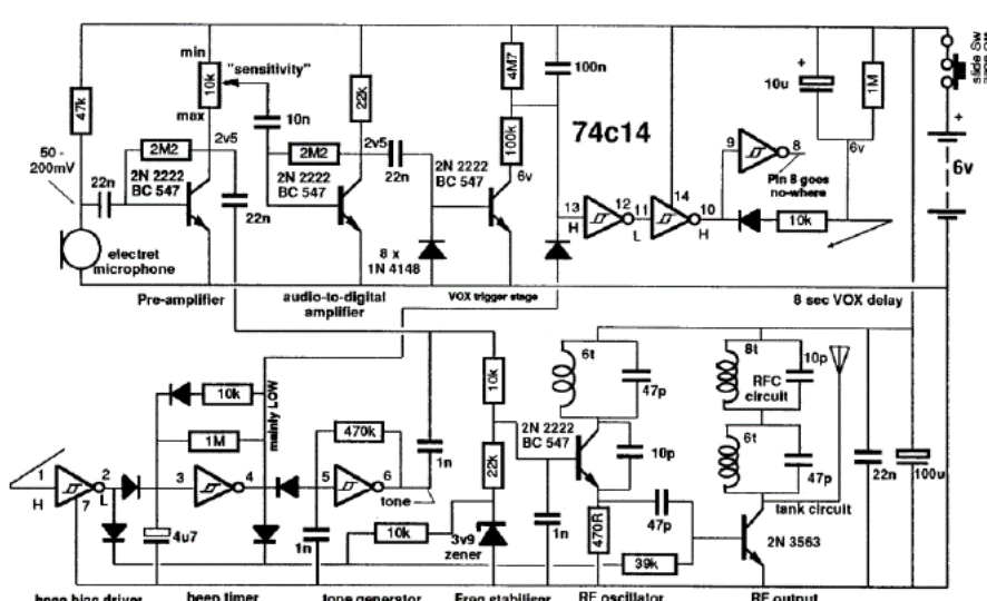
This circuit, when it picks up a sound, emits a beep and records for a while the sounds picked up by a microphone, transmitting it to a receiver. The circuit is from an Australian magazine from 1991.
This circuit, when it picks up a sound, emits a beep and records for a while the sounds picked up by a microphone, transmitting it to a receiver. The circuit is from an Australian magazine from 1991.