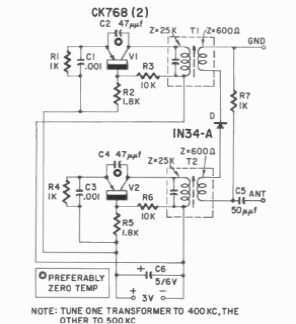
This circuit produces signals with harmonics for 600, 700, 800 kHz allowing the calibration of shortwave receivers. The circuit is from a 1960 Gernsback documentation.

This circuit produces signals with harmonics for 600, 700, 800 kHz allowing the calibration of shortwave receivers. The circuit is from a 1960 Gernsback documentation.
