Taken from the 1982 SGS manual on integrated circuits, this preamplifier was used in commercial equipment at the time.
The configuration shown in the figure is one of the most traditional when it is desired to produce...
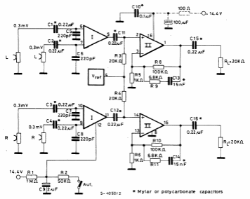
This circuit, which we found in an Argentine publication from the 1970s, uses a large high voltage...
The critical components of this project from a 1978 publication are the transformers, which can be...