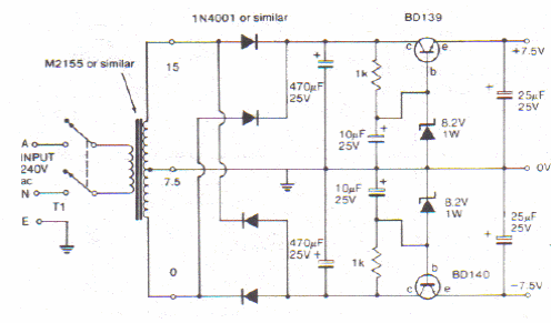
By changing the zener, other output voltages can be obtained for this symmetrical power supply. With the transistors indicated the maximum current is in the order of 500 mA.

By changing the zener, other output voltages can be obtained for this symmetrical power supply. With the transistors indicated the maximum current is in the order of 500 mA.
