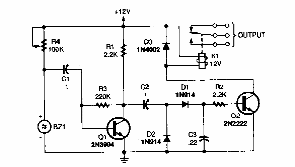
This circuit was found in a Popular Electronics from the 90s. The circuit uses a ceramic capsule as an emitter and detector.
Despite being from a 1969 publication, the transistors used have current equivalents such as BC548 and...
Found in a 90s Popular Electronics, this circuit uses a 741 to generate frequencies from 0.1 to 30...
This circuit was obtained in a Radio Electronics of the 90s. The circuit uses an integrated circuit...