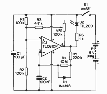
Obviously longer intervals can be obtained with this timer found in old documentation. The indicator is an LED, and the time is set in VR1.

Obviously longer intervals can be obtained with this timer found in old documentation. The indicator is an LED, and the time is set in VR1.
