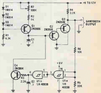
This circuit generates approximately 30 Hz signals from a 3.3 kHz clock. The circuit was found at Popular Electronics in 1992. Transistors support equivalents.

This circuit generates approximately 30 Hz signals from a 3.3 kHz clock. The circuit was found at Popular Electronics in 1992. Transistors support equivalents.
