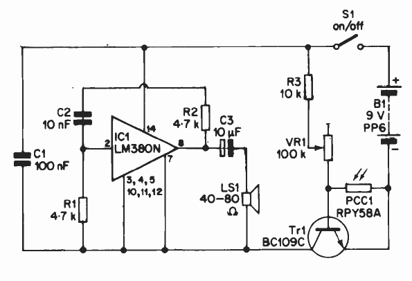
We found this circuit in an English publication from the 90's. The circuit emits a sound by the oscillator formed by the LM380 when the sensor stops receiving light. The transistor can be a BC548 or BC549.

We found this circuit in an English publication from the 90's. The circuit emits a sound by the oscillator formed by the LM380 when the sensor stops receiving light. The transistor can be a BC548 or BC549.
