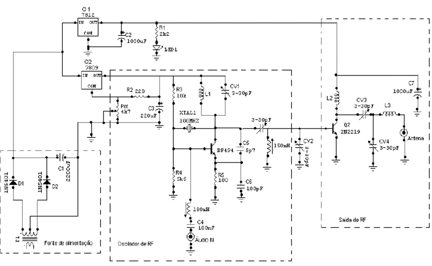
This circuit was sent by our longtime collaborator, Adriano Muniz Moura – Pirapora-MG. The transmitter presented has a power of 1W and can be used as an experimental FM broadcaster and can be presented at science fairs. The oscillator, which is the most important circuit in this project, can be used in higher power projects. The oscillator, in addition to having its stabilization control controlled by a voltage control made by the Pot1 potentiometer, has an oscillator crystal (in the 100Mhz project) that can be of any value for the FM band. The output stage has a 2N2219 type transistor, but others can be used, such as 2N2218, 2N3866 and or for a slightly higher power 2N3553 (2W). The trimmers used are the 3-30pF or 3-50pF porcelain or plastic type. The inductors are of the commercial type and the coils are manufactured as follows:
L1 is formed by 6 turns of wire 10 with 8mm diameter without core.
L2 is formed by 9 turns of wire 20 with 1 cm in diameter without a core.
L3 is formed by 3 turns of wire 16 with 1 cm in diameter, also without a core.
Heat sinks must be used on the transistors and for adjustment use a lamp as a load. The design steps must be shielded for greater signal quality. The capacitors are of the ceramic type and must have voltages greater than 25V. To use this type of equipment, legal restrictions must be observed. Use a shield to separate the oscillation, amplifier and power supply stages with the stages properly grounded. If noise occurs during transmission, use capacitors of up to a maximum of 4700 μF operating together with the 2200μF capacitor C1. The output transistor Q2 must be equipped with a heat sink as it tends to heat up during equipment operation. It is worth noting that the connections must be as short as possible to avoid humming and the antenna cable must be of good quality coaxial.




