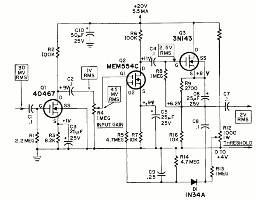
This MOSFET circuit for microphone applications was found in the December 1969 issue of Radio Electronics magazine. The transistors are uncommon today.
The circuit shown is from an old European publication. In it we have the way to activate a relay...
We found this circuit in a European publication from the 1990s. Transistors are still common types...
This circuit was found in an American documentation and can be added to common amplifiers of any...