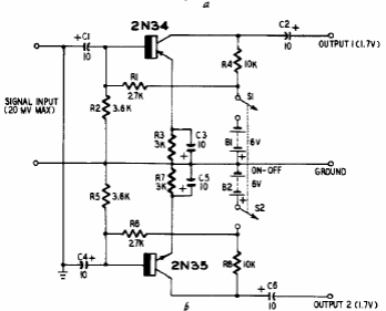
This circuit was found in an American publication from the 50's. The transistors are made of germanium and the power supply is dual.

This circuit was found in an American publication from the 50's. The transistors are made of germanium and the power supply is dual.
