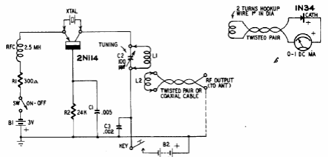
This 27mW transmitter was found in documentation from the 60's. The transistor is germanium of the time. The coil determines the transmit frequency range.

This 27mW transmitter was found in documentation from the 60's. The transistor is germanium of the time. The coil determines the transmit frequency range.
