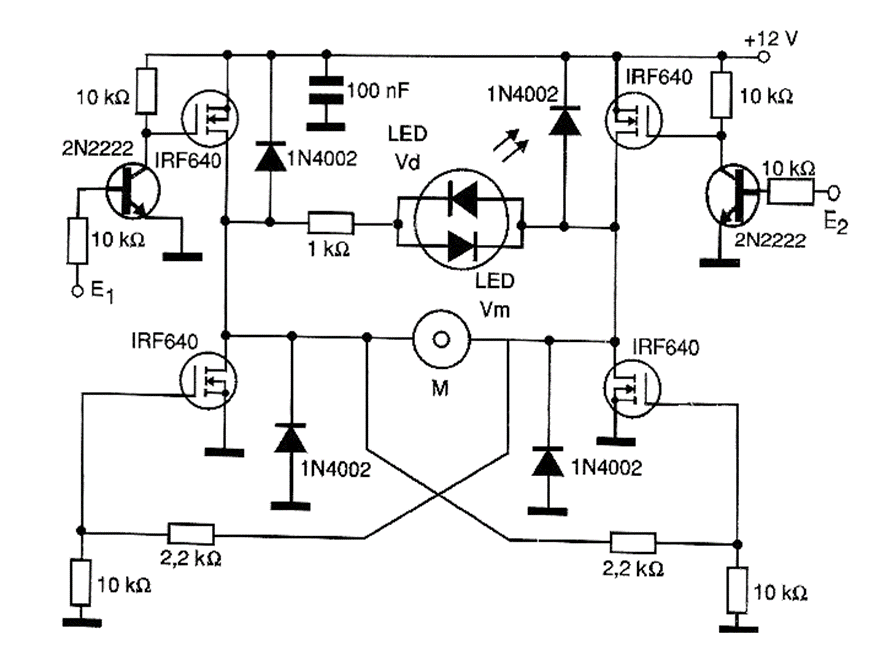
This complete bridge has as an additional feature two LEDs that indicate the direction of rotation of the controlled motor. The bridge makes use of power MOSFETs, and types must be chosen according to the controlled motor current. These transistors must be equipped with heat sinks. The bridge can be controlled by both 3 and 5 V signals and situation 11 is prohibited.




