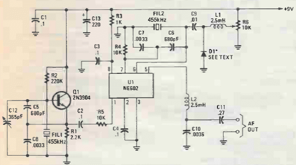
This circuit is from a Popular Electronics from 1992. The circuit employs an equivalent transistor and an integrated circuit of the time. Frequency is given by the crystal.

This circuit is from a Popular Electronics from 1992. The circuit employs an equivalent transistor and an integrated circuit of the time. Frequency is given by the crystal.
