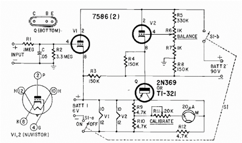
We found this circuit in a Radio Electronics from December 1963. The circuit combines valves and transistors and has a high input resistance. The circuit is powered by two batteries.
Quadrature Generator for Transistor and SCR Testing This circuit was found in US 1980s...
This circuit, with output currents up to 500 mA, can stabilize or regulate the output voltage of a...
This circuit that uses only transistors that are still common was found in a 1995 documentation. The TIP41...