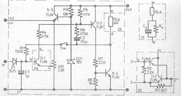
We found this circuit in an English documentation from the 80's. Transistors are general-purpose types.
The purpose of this circuit is to extend the range of frequency meters (typically up to 30 MHz) to...
This circuit powered by photovoltaic cells was found in the November 1998 issue of Electronics Now magazine....
This circuit was found in a 90's EDN. The load depends on the used transistor. | Clique na imagem...