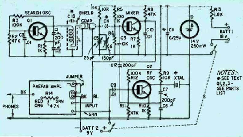
This circuit was found in the Radio Electronics magazine of July 19666. The search coils are the type conventionally used in this type of circuit and must be resonant at the oscillator frequency.
This circuit was found in the Radio Electronics magazine of July 19666. The search coils are the type conventionally used in this type of circuit and must be resonant at the oscillator frequency.