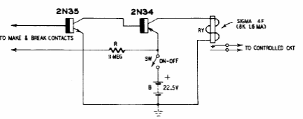
This circuit for low current contact sensors was found in an American documentation from the 1960s. Include a resistor in series with the base of the first transistor.

This circuit for low current contact sensors was found in an American documentation from the 1960s. Include a resistor in series with the base of the first transistor.
