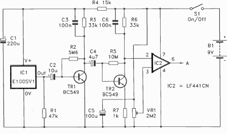
This circuit was obtained from an English documentation from 1995. The operational amplifier has an equivalent. The pressure sensor is a common type at the time.

This circuit was obtained from an English documentation from 1995. The operational amplifier has an equivalent. The pressure sensor is a common type at the time.
