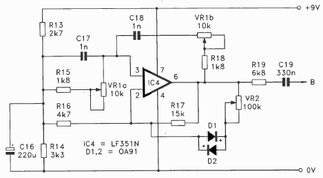
We found this circuit in an English documentation from 1995. The frequency is given by the capacitors in the feedback system.

We found this circuit in an English documentation from 1995. The frequency is given by the capacitors in the feedback system.
