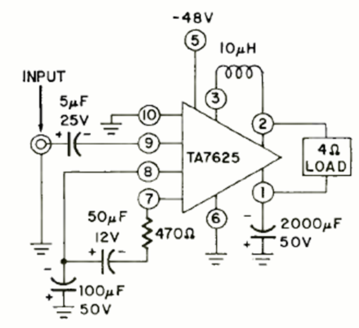
This is the same amplifier circuit as the previous circuit adapted to operate with a single source. The circuit is from the same Radio Electronics magazine from October 1969.

This is the same amplifier circuit as the previous circuit adapted to operate with a single source. The circuit is from the same Radio Electronics magazine from October 1969.
