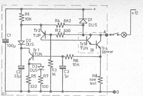
Found in old English documentation, this circuit was originally intended for 12V incandescent lamps, but can be modified to drive LEDs. Transistors are general-purpose types.

Found in old English documentation, this circuit was originally intended for 12V incandescent lamps, but can be modified to drive LEDs. Transistors are general-purpose types.
