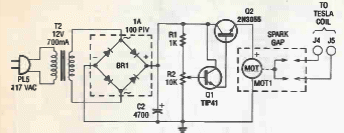
Found in an old Popular Electronics, the sparker is driven by a motor being adapted to the previous circuit. The motor is 1 2V x 5 rpm.

Found in an old Popular Electronics, the sparker is driven by a motor being adapted to the previous circuit. The motor is 1 2V x 5 rpm.
