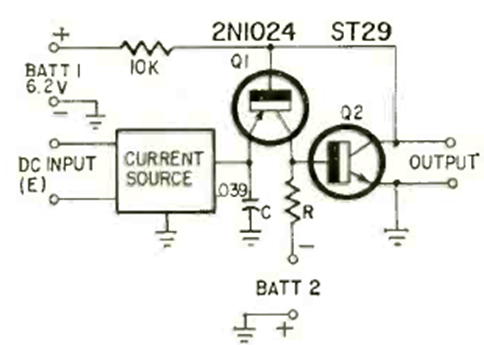
This circuit is from a Radio Electronics from February 1964. The circuit uses period transistors and is battery powered. The central frequency of the oscillator is determined by capacitor C and resistor R.

This circuit is from a Radio Electronics from February 1964. The circuit uses period transistors and is battery powered. The central frequency of the oscillator is determined by capacitor C and resistor R.
